|
|
| Este documento está disponible en los siguientes idiomas: English Castellano ChineseGB Deutsch Francais Russian Turkce Polish |
por Guido Socher (homepage) Sobre el autor: A Guido le encanta Linux por ser el paraíso de los desarrolladores de su propio software y hardware. Taducido al español por: Luis F. Diaz <luisfdd(at)yahoo.es> Contenidos: |
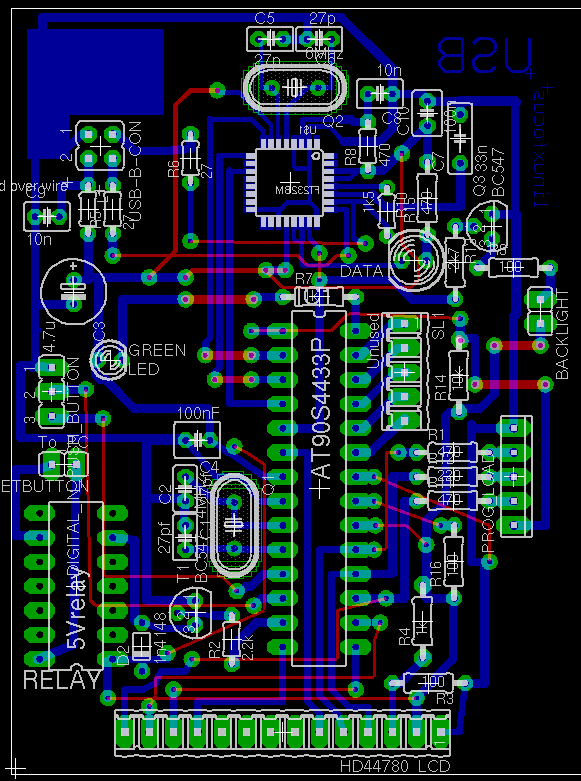
Display LCD USB sobre Linux, con watchdog y pulsadores
Resumen:
Este artículo es el resultado de la respuesta (muy positiva) a
otros
sobre hardware que había escrito hace tiempo. ¡Sois un gran público,
lectores de LinuxFocus! Algunos queríais saber cómo realizar un
interfaz para el bus USB: he aquí una bonita solución. Utilizaremos
el
display LCD del artículo de Mayo de
2002 y lo haremos trabajar con el bus USB. Además,
se alimentará a través del propio bus, por lo que no necesitaremos
ninguna fuente auxiliar. |
/sbin/lsmod usb-uhci
/sbin/lsmod usbcore
/sbin/lsmod usbserial
/sbin/lsmod ftdi_sio
T: Bus=02 Lev=01 Prnt=01 Port=00 Cnt=01 Dev#= 2
Spd=12 MxCh= 0
D: Ver= 1.10 Cls=00(>ifc ) Sub=00 Prot=00 MxPS= 8 #Cfgs=
1
P: Vendor=0403 ProdID=6001 Rev= 2.00
S: Manufacturer=FTDI
S: Product=USB <-> Serial
C:* #Ifs= 1 Cfg#= 1 Atr=80 MxPwr= 90mA
I: If#= 0 Alt= 0 #EPs= 2 Cls=ff(vend.) Sub=ff Prot=ff
Driver=serial
E: Ad=81(I) Atr=02(Bulk) MxPS= 64 Ivl= 0ms
E: Ad=02(O) Atr=02(Bulk) MxPS= 64 Ivl= 0ms
make testload0
El cable del programador y el conector USB deben estar conectados.make load
Ahora puedes utilizar "ttydevinit /dev/ttyUSB0" para iniciar la conexión serie usb y mediante un "cat > /dev/ttyUSB0" puedes "hablar" al circuito.ttydevinit /dev/ttyUSB0
cat > /dev/ttyUSB0
D=hello world

|
|
Contactar con el equipo de LinuFocus
© Guido Socher, FDL LinuxFocus.org |
Información sobre la traducción:
|
2003-05-20, generated by lfparser version 2.34